La publicidad en transporte urbano. Entorno con alta saturación atencional. Los usuarios de metro, autobús, tranvía, etcétera, se desplazan por diversos motivos. Por lo que su atención es reducida y altamente dependiente del contexto en el que se encuentren.
Un mensaje sencillo, legible, coherente con el entorno es bastante efectivo en la publicidad Out of Home (OOH). Por ello, se requiere priorizar la claridad semántica, la jerarquía visual y el texto. Por encima de la cantidad de información que se quiera acercar. Con independencia de si es en formato analógico o digital.
Entonces, medir la forma y el fondo de esa publicidad en tiempo real es la mejor opción. Además, con la posibilidad de realizar tal labor de investigación con validez ecológica. Qué se ve, durante Cuánto tiempo y en qué condiciones. Y evaluarlo para posteriores modificaciones.
Este es el valor del marketing science. Sus numerosas aplicaciones y el hecho de ser trasladable a esos entornos publicitarios. La medición reduce la incertidumbre en inversión. Y permite priorizar creatividades con mayor probabilidad de impacto. Recuerdo, reconocimiento de marca y consideración.
ATENCIÓN
La publicidad compite con la señalética tradicional. Indicadores de tráfico, información vial o estímulos sociales. Diseñar para la movilidad implica ángulos variables y distracciones constantes. El entorno es el reto. Además, condiciona formatos, tiempos de exposición y distancia de lectura.
Entonces, en el marco atencional, los mensajes claros, con un único anclaje semántico (una idea, un beneficio) tendrán mayor probabilidad de éxito. Y redundar una idea a lo largo de una línea de autobús, por ejemplo, reforzará el recuerdo. Sin añadir más complejidad al mensaje (copy). Fijando la consistencia en la memoria.
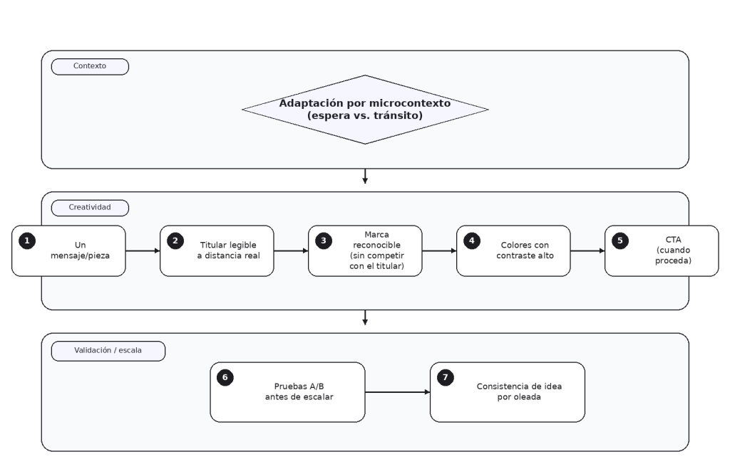
Entonces, la fórmula de diseño sería:
- Brevedad: mensaje por pieza.
- Legibilidad: tipografía de contraste y tamaña compatible con distancia de lectura.
- Jerarquía visual: Titular dominante y marca secundaria.
- Coherencia cromática: para reconocimiento de marca en condiciones climáticas variables.
- Contexto: el copy, según situación del viajero (espera o tránsito).

EMPLAZAMIENTOS
El dónde sobre la exposición. Andenes con largas esperas permiten mensajes más elaborados, y zonas de tránsito, titulares de impacto y alto contraste. Habría que incluir otra variable: timing (horas punta vs. horas valle). El cual modifica el nivel de estrés y el perfil del público. Lo que afecta a la recepción del mensaje.
En este sentido, la planificación por contextos permitiría alinear estado con cada momento del viaje. Si está en espera, acceso, validación o salida. Ajustar las creatividades por franja horaria o línea mejora el impacto, sin modificar el copy. Sin olvidar otros factores, como la estacionalidad o las festividades. Que pueden afectar al dato real.
Así las cosas, la coherencia entre OOH y la parte digital refuerza el recuerdo. Los mensajes que se acompañan con un QR o URLS cortas mejoran la continuidad del relato. Si bien la publicidad OOH debe trabajar de manera autónoma: comprensible sin interacción.
Con el objetivo de facilitar el reconocimiento posterior. En otros canales. Sin trasladar la información al marco de tránsito. Por ejemplo: una buena práctica sería el diseño de páginas, landings, específicas para la mejora continua de la experiencia, sin penalizar la atención en la movilidad.
CREATIVIDAD
Este checklist reduce errores comunes como exceso de texto, jerarquía confusa o falta de adaptación al contexto de uso real, y facilita la estandarización de aprendizajes entre campañas.

Estas pinceladas pretenden salvar los riesgos habituales en este campo, tales como los excesos de copy; la jerarquía confusa, no saber adaptar por contextos… Todo ello se evita con estudios piloto, métricas interpretables, controles y revisión creativa. Es decir: Marketing Science aplicado a la publicidad en transporte urbano.
Conclusión
En publicidad en transporte urbano, menos es más. Es decir, los mensajes, para aumentar la probabilidad de recuerdo, deben ser:
- Breves.
- Legibles.
- Alineados con el contexto.
En este campo, el enfoque del Marketing Science reduciría la incertidumbre. Y lo haría, al priorizar creatividades y ubicaciones. Con evidencia de impacto medible y aprendizajes transferibles entre campañas.
Nota: Todas estas propuestas relacionadas con la OOH, en cualquier formato, deben respetar la normativa. Es decir, no interferir en las señales, ni comprometer la seguridad de los usuarios. Un uso responsable de la publicidad, como parte de la experiencia urbana.
📢 Síguenos en X, Facebook, Instagram, YouTube y LinkedIn para estar al tanto de lo último en Marketing Science.